作者:张玉艳(兰州大学中亚研究所),来源:文化纵横(ID:whzh_21bcr),本文原载《国际政治研究》2019年第5期,原题为《泛突厥主义在土耳其的由来与发展》。文章仅代表作者本人观点。特此编发,供诸位思考。
近期,一则起初并不显眼的消息引发多方关注:2021年11月12日,在突厥语国家合作委员会第八届峰会上,土耳其、哈萨克斯坦、土库曼斯坦、乌兹别克斯坦、吉尔吉斯斯坦、阿塞拜疆六国领导人宣布, “突厥语国家委员会”改名“突厥国家组织”。随着后疫情时代的全球区域化渐成流行趋势,这几个“突厥语国家”的一体化动作有何特殊性?这一趋势又会如何影响地缘格局?回答这些问题,必须揭开作为突厥语国家合作基础的“泛突厥主义”的隐秘面纱。
本文分析,20世纪初期,随着俄国突厥语穆斯林精英移居奥斯曼帝国,泛突厥主义开始在土耳其兴起和发展。此后,它在土耳其经历了四个发展阶段,即传入初期的政治化阶段、第一次世界大战期间的被工具化和武力化阶段、第二次世界大战和冷战时期的全面泛滥阶段,以及苏联解体后向文化领域回归的阶段。当前,泛突厥主义在土耳其有着政治和学术土壤,在土耳其对外经济和文化活动中有一定程度体现,已成为土耳其加强与某些突厥语国家和地区合作的基础。在其他主要突厥语国家和地区中,阿塞拜疆和哈萨克斯坦也重视泛突厥主义的文化功能,而俄罗斯和亚美尼亚则对泛突厥主义持强烈的戒备态度。
以下为全文:
泛突厥主义(pan-Turkism)肇始于19世纪中后期至20世纪初发生在俄国的突厥语穆斯林运动。1907年,俄国第一次革命结束后,俄国突厥语穆斯林运动因遭到政府打压而丧失生机,泛突厥主义也随之进入低潮。然而,在俄国衰落的泛突厥主义传入了奥斯曼帝国,并在那里积聚力量后多次向俄国及后来的苏联、独联体国家反扑。泛突厥主义在土耳其的发展状况不仅是一个重要的区域国别研究问题,更是一个重要的国际关系研究议题。当然,泛突厥主义问题非常复杂,不仅涉及俄罗斯、土耳其、中亚国家、中国新疆等多个国家和地区,而且在不同历史时期有着不同的内涵和作用。本文仅尝试从历史发展的角度对泛突厥主义进行研究,在对俄罗斯、土耳其、哈萨克斯坦、美国等学术界相关研究成果进行分析的基础上,利用文献研究、比较研究、案例研究等方法,梳理泛突厥主义在土耳其发展的脉络,并探讨以下问题:一是泛突厥主义在传入土耳其后是如何实现本土化发展的;二是第一次世界大战、第二次世界大战和冷战期间奥斯曼帝国和土耳其政府是如何在本国内外政策中利用泛突厥主义的;三是冷战后,土耳其和其他突厥语国家如何看待泛突厥主义;四是当前泛突厥主义在土耳其的发展状况如何。
▍国内外学界对泛突厥主义的研究
大约自20世纪20年代起,国外学术界开始对泛突厥主义进行研究。当时主要是苏联学术界从官方意识形态出发,把它批判为一种资产阶级民族主义,代表作是1931年出版的《俄国泛伊斯兰主义和泛突厥主义概论》。苏联学术界的这种观点一直延续到20世纪80年代中期,并深刻影响到我国学术界。近年来,国内外学术界对泛突厥主义研究有了新进展,在内容和研究导向方面均出现了一些变化。
国内对泛突厥主义的关注早在民国时期就有,但主要是零星的官方表态,如时任新疆省政府主席杨增新曾多次下令防范泛突厥主义在新疆传播,但缺乏系统性学术研究。新中国对泛突厥主义的研究和批判主要在改革开放初期,当时组织了对"双泛"(即泛突厥主义、泛伊斯兰主义)较为系统的研究,取得了许多成果。其中,关于泛突厥主义的研究主要涉及它与奥斯曼主义和凯末尔主义的联系和区别,以及它在俄国、土耳其和我国新疆的传播和发展等。但应指出,这些研究主要针对泛突厥主义初期的思想和行为,对其之后的变化关注很少。近年来,新疆社会科学院中亚研究所所长潘志平、北京大学土耳其研究中心主任昝涛等学者在泛突厥主义特别是其对新疆分裂主义影响的研究方面取得新的进展。如对泛突厥主义主要代表人物的研究方面,除伊斯梅尔·加斯普林斯基(Ismail Gasprinskiy)外,一些学者也开始关注玉素甫·阿克楚拉(Yusuf Akchura)、兹亚·乔加勒普(Ziya Gokalp)、土尔汉·亚兹干(TuranYazgan)、拉马赞·奥泽(Ramazan Ozey)等人。总体而言,国内学者从反新疆分裂主义斗争的视角对泛突厥主义的批判,既有一定的理论高度,也具有重要的现实意义,同时还推动学界更加重视对泛突厥主义发展历程及其作用的探讨。但是,对泛突厥主义在土耳其发展状况的研究方面,国内学界主要集中在泛突厥主义从土耳其传入新疆这一个历史阶段,对其20世纪在土耳其内外政策中地位和作用关注不足。
国外关于泛突厥主义的研究成果很丰富,主要来自俄罗斯和土耳其的学术界,并且以它们为代表分别形成了观点明显不同的两个阵营。
苏联解体后,由于泛突厥主义在俄罗斯境内及某些周边地区和国家的历史影响,以及俄境内突厥语民族政治地位和独立自主意识的增强,俄政府对泛突厥主义在其境内外的传播和发展一直保持着警惕并努力防范,学术研究的主导思想亦是如此。与苏联时期不同,俄学术界的研究已脱离意识形态,更多是从国家安全和统一角度,研究泛突厥主义及其新形式,如泛突厥主义的主要内容及演变、在20世纪初俄国穆斯林问题中的作用、泛突厥主义对俄罗斯的威胁、与土耳其对外政策的关系、"新泛突厥主义"、突厥语国家一体化、突厥国家峰会、突厥国家合作委员会等问题。在应对泛突厥主义问题上,亚美尼亚是俄罗斯的盟友。亚美尼亚人是奥斯曼帝国实施泛突厥主义思想的直接受害者,沉痛的民族灾难和难以化解的历史积怨使亚美尼亚学术界对泛突厥主义,以及与之相关的任何现象都持否定立场。早在1928年,亚美尼亚知名社会活动家沙汉·纳塔利(Shahan Natalie)出版的《从安卡拉到巴库的泛突厥主义与土耳其的目标》一书,并于1991年和2013年再版,该书是亚美尼亚学界批判泛突厥主义代表性著作。整体而言,俄罗斯和亚美尼亚学术界对泛突厥主义的研究具有明显的政策导向性。
在泛突厥主义及其相关问题的研究上,土耳其、阿塞拜疆和哈萨克斯坦基本上属于另一阵营。苏联解体后,土耳其国内大多数支持泛突厥主义思想的政治组织和团体越来越不愿意承认自己的泛突厥主义性质,土耳其政府也在竭力避免使用带有泛突厥意味的词汇,而是使用"欧亚主义""突厥世界""突厥-伊斯兰统一学说""突厥一体化"等说法。上述现象也出现在土耳其学术界中,例如,马尔马拉大学教授拉马赞·奥泽的专著《世界舞台:突厥世界》就充满泛突厥主义的内容。近年来,在官方的推动下,土耳其学术界努力联合阿塞拜疆、哈萨克斯坦和吉尔吉斯斯坦学者共同构建"统一突厥文化",特别是建立国际突厥研究院(International Institute of Turkic)、编写统一的中小学历史、地理和文化教科书。例如,2017年,国际突厥研究院用土耳其语、哈萨克语、俄语三种语言正式出版《突厥通史》一书,作为八年级中学生的教科书,而地理和文化方面的教科书也在编写中。哈萨克斯坦学术界主要从两条路径研究泛突厥主义及其相关内容:一是探讨泛突厥主义在哈萨克人民族国家认同形成中的作用,包括泛突厥主义的产生和发展、扎吉德运动、鞑靼侨民的活动等;二是研究突厥语国家一体化与当代哈萨克斯坦的外交战略选择,包括土耳其的外交政策、纳扎尔巴耶夫的欧亚学说、突厥国家峰会等内容。相对于土耳其和哈萨克斯坦,阿塞拜疆学术界对泛突厥主义的研究更加积极,也更加公开。研究的主要内容有泛突厥主义的形成和主要代表人物,俄国、苏联、土耳其、日本和纳粹德国对泛突厥主义的政策,泛突厥主义在阿塞拜疆民族认同形成和发展中的作用,阿塞拜疆在世界泛突厥主义地缘政治中的地位和作用,构建统一突厥标准语的历史必然性等问题。当前,上述主要突厥语国家同书一部历史、重塑共同突厥价值观的做法集中表现在努力寻求学术支撑,为此展开的研究都不可避免地涉及泛突厥主义的相关内容,有的研究甚至直接向它借力,有的则存在着歪曲甚至造假史料的现象。这成为泛突厥主义的一种新表现。此外,近年来,美国、欧盟、伊朗及以色列学者愈益从地缘政治、大国博弈的角度研究泛突厥主义及其在土耳其外交政策中的作用,国内学者从这一角度进行的研究还比较少。
国外学术界对泛突厥主义的研究虽有很多新看法,特别是在民族心理学的分析、对主要代表人物的研究等方面,但明显存在一些问题:一是研究大都具有浓厚的政治色彩,忽视一些"不合适"的内容,从而在一定程度上造成研究的片面性;二是不同阵营的学者立场差异明显,对泛突厥主义的研究侧重点和评价也存在较大差异;三是对泛突厥主义在不同国家和地区的传播历程和发展状况研究比较笼统,没有注意到它在本土化发展中的变化,特别是在传入土耳其后与当地思想的互动情况;四是由于国外对泛突厥主义的界定、内涵、评价、作用及其相关内容的研究分歧很大,这也给我国造成了一定影响,亟须厘清。
综上所述,由于土耳其是对泛突厥主义发展影响最大的国家,也是当今突厥语国家和地区中最具影响力的国家,系统梳理和总结泛突厥主义在土耳其的兴起和发展对了解泛突厥主义发展状况,进而了解新疆分裂主义国际化的根源无疑有一定理论和现实意义。
▍俄国突厥语穆斯林政治移民与泛突厥主义的政治化
19世纪末20世纪初,泛突厥主义在俄国鞑靼人当中产生后便逐渐向其他突厥语民族扩散,特别是随着一些俄国突厥语穆斯林精英移居奥斯曼帝国,泛突厥主义在土耳其逐渐兴起并得到快速发展。
(一)泛突厥主义在俄国的产生
历史上,崛起于漠北的突厥人曾在欧亚大陆腹地建立过自己的突厥汗国(552—745年)。后来,伴随着突厥汗国的消亡,突厥人作为一个独立民族逐渐消失在欧亚大陆的历史舞台上。但是,突厥人的语言和文化及其生活方式却通过突厥化,在突厥人与其他民族的交流融合过程中得到传承,于是,在欧亚大陆出现了一批使用突厥语的民族,这些民族后来被称之为"突厥语民族"或"突厥语诸民族"(有时候也被不规范地称为"突厥民族"或"突厥人")。在很长的一段历史时期内,"突厥"一词已逐渐被人们遗忘,直到19世纪,欧洲的学者在机缘巧合之下发掘出古代突厥语民族的遗迹。随着突厥学的兴起,那些使用突厥语的民族被重新连接在一起,他们的历史记忆被重新唤醒。这些重新被人们发觉的历史记忆成为日后泛突厥主义诞生的文化基础。
19世纪中叶,欧洲兴起突厥学研究,奥斯曼帝国开始了坦齐马特改革,但俄国突厥语民族却面临着来自泛斯拉夫主义文化同化的压力,由此促使了俄国突厥语穆斯林的觉醒。在这一过程中,19世纪晚期,鞑靼人伊斯梅尔·加斯普林斯基于提出以"语言、行为和思想的统一"为目标的泛突厥主义。值得注意的是,此时的泛突厥主义尚停留在文化复兴阶段。它的活动领域集中在语言、出版、教育等文化领域,并未提出政治方面的要求,可以说是一种"文化泛突厥主义",其本质是一种俄国境内突厥语民族的文化生存、文化发展设想,并没有分裂俄国的目的,而是力图实现俄国境内各突厥语民族的联合,通过扎吉德教育实现突厥语民族的文化复兴。1905—1907年,在俄国第一次资产阶级革命期间,伴随着俄国突厥语穆斯林运动进入政治繁荣期,泛突厥主义也开始进入政治领域,但持续时间很短,而且没有提出明确的政治主张。总之,泛突厥主义的出现是对泛斯拉夫主义文化同化的一种反抗,但是,并未表现出明显的反政府色彩和分裂俄国的意图,泛突厥主义获得较快发展是在它传入奥斯曼帝国以后。
(二)奥斯曼帝国的俄国突厥语穆斯林政治移民
俄国突厥语穆斯林政治移民首先选择移居奥斯曼帝国是多种因素综合作用的结果。首先,自1907年下半年起,俄国突厥语穆斯林运动遭到俄国政府的打压,局势的发展使俄国突厥语穆斯林领袖清楚地认识到,为实现自身目标,仅依靠俄国突厥语穆斯林的力量是远远不够的,必须与境外的同胞联合起来;其次,突厥语穆斯林的共同身份特征是他们选择移居奥斯曼帝国的重要原因,而且,不少俄国突厥语穆斯林知识分子有奥斯曼帝国求学的经历,这加深了他们对奥斯曼帝国的了解和感情。更为重要的原因是,奥斯曼帝国是当时唯一有能力帮助俄国突厥语穆斯林的外部国家,尽管当时它被西方称为"欧洲病夫";再次,救亡图存的奥斯曼帝国希望吸收"新鲜血液"来解决本国问题,因此为俄国突厥语穆斯林精英的到来敞开了大门;最后,奥斯曼土耳其人与东方的突厥语民族具有历史联系,其中的很多内容与俄国突厥语穆斯林主要知识分子的观点具有很大的相似性。在俄国突厥语穆斯林寻求外部支持的基础上,来自俄政府的打击压力、突厥语穆斯林的共同身份、奥斯曼帝国与俄国的对抗以及历史联系中的类似内容,使奥斯曼帝国成为20世纪初俄国突厥语穆斯林政治精英迁移的主要方向。
20世纪初,具有泛突厥主义思想的俄国突厥语穆斯林主要分两批移入奥斯曼帝国。第一批政治移民出现在1907年俄国革命结束后,其中,代表性人物如玉素甫·阿克楚拉、阿里·胡赛因扎德(Ali Huseynzade)等人。但是,他们的泛突厥主义思想并未受到奥斯曼帝国苏丹的欢迎,因为当时的苏丹认为,只有泛伊斯兰主义能够帮他巩固统治。因此,这些政治移民必须寻找其他盟友,这也成为泛突厥主义迅速找到青年土耳其党人(YoungTurks)这棵"大树"并得到其庇护的一个原因。与此同时,青年土耳其党人于1909年登上执政地位也激励着俄国泛突厥主义分子的到来,阿塞拜疆知名政治家阿赫梅德·阿加耶夫(Ahmed Agayev)是其中的一位重要代表。第二批俄国泛突厥主义者移居奥斯曼帝国与巴尔干战争直接相关。在1912—1913年巴尔干战争期间,俄国穆斯林民族情绪上升。他们捐款给红新月会,青年志愿者还参加奥斯曼的作战部队或军事医院,而这些行为却是俄国政府所不允许的。奥斯曼帝国在巴尔干战争中失去了几乎整个欧洲部分的领土,紧接而来便爆发了第一次世界大战,泛伊斯兰主义在奥斯曼帝国不再具有吸引力,相反,泛突厥主义却在青年土耳其党人的推动下发挥着越来越重要的作用。在这些因素的作用下,法提赫·卡利米(Fatih Qari)、沙里夫· 阿赫梅特兹亚诺夫(Sharif Ahmet-zianov)等鞑靼人从俄国来到伊斯坦布尔。
(三)泛突厥主义的政治化
应该特别指出的是,在上述泛突厥主义分子到来之前,泛突厥主义思想已在奥斯曼帝国有了一定基础。在欧洲"突厥学"的影响下,19世纪下半叶,奥斯曼帝国的一批学者开始研究突厥语穆斯林的发展问题,主要代表学者是君士坦丁堡大学教授阿赫麦德·维菲克(AhmedVefik)、苏雷曼·帕夏(SuleymanPasha)、杰夫代特·帕夏(Cevdet Pasha)。与加斯普林斯基的文化泛突厥主义类似,他们主要从语言学角度研究全体突厥语穆斯林历史命运的共同性问题。
伴随着《译者报》的发行,加斯普林斯基的泛突厥主义思想传入伊斯坦布尔,并在奥斯曼青年人当中传播开来。当时,奥斯曼帝国中央集权开始衰弱,欧洲列强积极干预和操纵奥斯曼帝国的内外政策,而在信仰基督教的奥斯曼帝国民族当中,民族主义和独立民族存在的思想开始传播,非土耳其族穆斯林当中也出现了分裂倾向,如何挽救帝国危机成为奥斯曼人最关心的问题。俄国突厥语穆斯林自我意识的觉醒和积极活动让他们从泛突厥主义中看到希望。这样一来,20世纪初俄国泛突厥主义者到来后,不仅很快与他们出现"思想共鸣",还共同把泛突厥主义推向了一个新的高度——政治化。
在泛突厥主义的政治化过程中,喀山鞑袒人玉素甫·阿克楚拉与奥斯曼土耳其人兹亚·乔加勒普最早提出突厥语民族应在奥斯曼帝国的领导下实现政治统一,并把泛突厥主义从文化精神层面推入社会政治层面。玉素甫·阿克楚拉的中心思想是批判西方的殖民政策,提升奥斯曼帝国境内外所有突厥人的突厥语民族意识,并建立一个巨大的伊斯兰突厥帝国。1904年,阿克楚拉在开罗的《突厥人》报上发表《三种政治体系》一文,被视为泛突厥主义政治化的宣言。在该文中,阿克楚拉批判了奥斯曼主义和泛伊斯兰主义的种种弊端,认为泛突厥主义才是奥斯曼帝国的真正出路。在阿克楚拉看来,提倡帝国所有民族平等的奥斯曼主义本质上是一种幻想,因为它"树敌太多"。首先,它取消了突厥人的主导作用和地位,与突厥人的努力和主要目标背道而驰;其次,它宣扬穆斯林和非穆斯林之间的平等,违背了穆罕默德的学说;再次,它也得不到帝国非土耳其族民众的支持,因为他们要求自由,不愿继续臣服于苏丹的统治;最后,奥斯曼主义还与俄国和欧洲的意图相对立。对于泛伊斯兰主义,阿克楚拉认为,该思想与所有穆斯林民族不断上升的民族感之间的冲突趋于增强,不是可以恢复和加强奥斯曼帝国国力的现实力量;由于突厥人是奥斯曼帝国国家性的唯一支持者,因此,帝国的未来应建立在并取决于突厥语民族的统一,建立在大图兰主义理想基础上的泛突厥主义是唯一选择。
应该注意的是,泛突厥主义的政治化借力于大图兰主义,在兹亚·乔加勒普的思想中,二者的结合得到淋漓尽致的体现。1911年,乔加勒普发表了一首名为《图兰》的诗,最后两行是"突厥人的祖国不是土耳其,也不是突厥斯坦, 而是永恒而又辽阔的国家———图兰"。他认为,奥斯曼人、阿塞拜疆人、克里米亚鞑靼人、土库曼人、吉尔吉斯人、乌兹别克人等所有突厥人具有构成一个国家的潜在基础,尽管他们之间存在民族差异,但民族并不决定国家性,使他们统一的决定因素是所有突厥人文化的共同性。首先,除生活在遥远的边疆地区的雅库特人外,所有突厥人都是穆斯林;其次,他们的社会组织、风俗习惯和机构具有相同的结构形式;再次,他们基本上使用同一种语言。尽管突厥语存在多种方言,但这并不妨碍大多数突厥人的交流。第一次世界大战爆发后,乔加勒普又写了一首诗,前两句是"应该使敌人的土地变成废墟,应该为土耳其增光并使它成为图兰"。
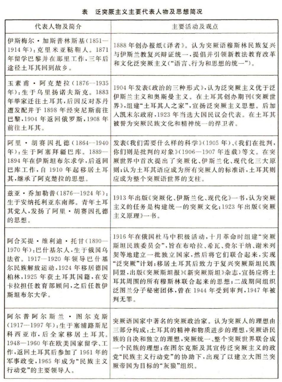
也正是在泛突厥主义政治化的过程中,泛突厥主义者将泛突厥主义与大图兰主义相结合,把突厥世界想象成图兰的轴心,使泛突厥主义成了范围更广、更含糊不清的大图兰主义的集中表达,甚至在很多表述上将二者完全等同起来。因此,在奥斯曼帝国内忧外患的局势下,泛突厥主义者使泛突厥主义政治化的目的,不仅是要整合奥斯曼社会、拯救一个迅速衰落的帝国,而且还追求突厥语民族统一起来,在地缘政治上建立一个由奥斯曼帝国领导的所谓的突厥语民族国家的目标。下表归纳了泛突厥主义一些代表人物的简况。
▍泛突厥主义在奥斯曼帝国的发展
伴随着俄国突厥语穆斯林精英的到来,特别是青年土耳其党人(1913年改称"统一进步党")开始在奥斯曼帝国执政后,泛突厥主义尤其是政治泛突主义在奥斯曼帝国迎来了新的发展,并且在第一次世界大战期间成为反俄行动的重要工具。
(一)泛突厥主义的政治目标
青年土耳其党人上台后,奥斯曼帝国社会上出现了一大批宣传泛突厥主义思想的社会组织,如"突厥小组""突厥祖国""突厥家园""突厥知识"等。其中,"突厥小组"和"突厥祖国"出版与各自组织同名的月刊,"突厥家园"在1913 年出版《致人民》周报,1914年出版《突厥话语》周报。
杂志《年轻的笔杆子》和1917年在"统一进步党"的支持下开始出版的《新日报》等刊物,都是宣传泛突厥主义思想的重要阵地。从当时的宣传内容来看,泛突厥主义具有一些合理进步的主张,主要被用来反对西方殖民侵略者、使土耳其语摆脱阿拉伯语和波斯语的影响。但随着第一次世界大战的爆发,泛突厥主义逐渐暴露了其政治目标。
奥斯曼帝国参加第一次世界大战并加入德国阵营有多方面考虑。首先,奥斯曼帝国与俄国的关系在数个世纪里一直处于军事、政治、外交冲突或对抗当中,这不仅是由于奥斯曼帝国具有向东扩张领土的野心,而且也是由于俄国觊觎博斯普鲁斯海峡和达达尼尔海峡来打通地中海和南欧贸易路线的企图。20世纪初,随着巴尔干半岛局势的紧张,奥斯曼与俄国的关系发展到势不两立的程度;其次,奥斯曼帝国认为,俄、英、法政府必须交还被它们占领的奥斯曼帝国的领土。这一立场使奥斯曼帝国在伊斯兰世界中的作用得到加强;再次,青年土耳其人政府的国内政策建立在民族主义基础上,具有明显的进攻性特点,这使他们不能在世界大战期间仅充当消极的观察者;最后,奥斯曼统治者对德国阵营抱有很高的期望,希望能借助它的力量占领俄国的亚美尼亚,进而建立一个从亚得里亚海到太平洋的"大图兰"突厥国家。奥斯曼帝国的这些考虑与政治泛突厥主义的目标有很大一致性。泛突厥主义为突厥语民族政治统一提供的理论支持,有利于奥斯曼帝国在与俄国的竞争中分化俄国境内的突厥语穆斯林力量,也有利于奥斯曼帝国动员国内的民族主义力量,提高奥斯曼帝国对德国阵营的重要性。
第一次世界大战期间,泛突厥主义与泛伊斯兰主义出现合流,走上了武装斗争或称"圣战"的道路,虽然持续时间不长,却对俄国和后来的苏(俄)联产生了巨大影响,成为泛突厥主义一直受到苏联政府高度戒备的重要原因之一。
在这一过程中,奥斯曼政府及其境内的泛突厥主义者起到了关键作用。第一次世界大战爆发后,奥斯曼帝国试图利用泛伊斯兰主义来构建统一的穆斯林国家联盟,青年土耳其党人则希望利用泛突厥主义与具有相同语言、文化特征的民族形成联盟,但是,他们都强调所有非突厥文明和突厥文明在伊斯兰教基础上的联合,所以,青年土耳其党人坚定地支持"圣战",并在此基础上发表了著名的、充满泛伊斯兰主义色彩的1914年11月23日宣战书。在宣战书中,他们把俄国、英国和法国明确界定为伊斯兰教的敌人,并呼吁全世界的穆斯林不论民族差异如何,"……都应与奥斯曼人一起参与圣战,……每一个穆斯林都应把参与圣战视为自己最高的宗教责任,并为此贡献自己的生命和财产……"。对此从俄国移居奥斯曼帝国的泛突厥主义者表示积极支持。
1915年,以阿克楚拉为代表的泛突厥主义者在伊斯坦布尔组建了俄国穆斯林突厥鞑靼民族权利保护委员会,宣称俄国突厥语民族受到俄罗斯人的排挤,他们准备在全球支持俄国的敌人德国,并制定了成立独立于俄国之外的突厥斯坦、恢复克里米亚汗国和喀山汗国的计划。该委员会得到奥斯曼帝国政府的支持,在奥斯曼境内外特别活跃,先后到布达佩斯、维也纳、柏林、索菲亚等地宣传自己的主张,并积极与俄国境内的非俄罗斯人建立联系。
(二)从高加索到中亚:恩维尔·帕夏的泛突厥主义军事进攻计划
在探讨第一次世界大战期间泛突厥主义在奥斯曼帝国的发展时,必须重视当时在奥斯曼帝国最有影响力的三大巨头之一的军事部长恩维尔·帕夏(EnverPasha)所发挥的作用。作为泛突厥主义和泛伊斯兰主义运动的理论家,恩维尔·帕夏认为,"居住在中亚、高加索和克里米亚的民族曾经统一在一个国家,即图兰里,现在他们应该在土耳其的领导下再次统一起来","奥斯曼帝国参加对俄作战是形成大图兰的第一步"。为此,1913年5月,恩维尔·帕夏向德国政府发出向奥斯曼派遣军事代表团的请求,希望借助德国打败俄国。
1914年,恩维尔·帕夏出任土耳其军事部长后,他亲临东部战场,通过加强高加索边界的防守,掌握了高加索第三军的领导权,并开始进攻高加索地区,但很快在高加索遭到惨败。恩维尔把战败归罪于非突厥语居民亚美尼亚人的出卖,同意了内政部长塔拉特·帕夏(Talat Pasha)"从肉体上消灭亚美尼亚人"的主张,成为亚美尼亚人种族灭绝事件中的重要人物。俄国军队从大不里士撤走后,库尔德游击队与土耳其志愿兵一起袭击当地居民,他们的这种做法引起俄罗斯人和信仰基督教的其他民族的反抗,这成为恩维尔使用泛突厥主义的借口。
随着1917年俄国革命的开始,泛突厥主义在俄国突厥语穆斯林地区泛起并利用各种机会加快发展,俄国无力继续控制高加索地区,那里很快就形成了多个半独立的国家。1917—1919年,恩维尔·帕夏虽未亲临高加索,但在他的指示下,奥斯曼军队积极在阿塞拜疆活动,1917年11月,俄国退出第一次世界大战也未能停止奥斯曼军队的步伐。1918年5月,阿塞拜疆共和国在高加索地区建成后,恩维尔·帕夏决定在甘贾组织一支阿塞拜疆土耳其人的"伊斯兰军"。这支军队的领导权很快就落到了恩维尔·帕夏的弟弟努里·帕夏(Nuri Pasha)手中。当时,"伊斯兰军"中约有六千名奥斯曼正规军士兵,1万至1.2万名阿塞拜疆志愿兵和警察。这样一来,恩维尔·帕夏就有力量在高加索实施自己的泛突厥主义计划,首先是占领巴库,之后把奥斯曼国旗插到伏尔加河下游甚至里海沿岸。但是,当时德国人认为,只有与莫斯科签订协议才能保障自己获得巴库的石油。德英俄签署巴库协议使土耳其人非常不满,恩维尔命令其弟立即占领巴库。1918年9月14日,后者完成了这一任务。此后,"伊斯兰军"继续向里海沿岸实施"大图兰主义行军",在10月份攻占了彼得罗夫斯克市一个月,这是它的最后一次行动。随着叙利亚前线局势的紧张,奥斯曼帝国司今部决定把驻扎在高加索的部队先集中调往巴统,然后运往博斯普鲁斯支援战争。恩维尔·帕夏泛突厥主义的军事进攻由此告一段落。
1918年10月,在没有俄国在场的情况下,协约国迫使奥斯曼苏丹签署了《穆德洛斯停战协定》,瓜分了奥斯曼帝国的领土。在停战协定签署当日,恩维尔·帕夏、塔拉特·帕夏及其他青年土耳其党政治活动家便逃往德国。1920年8月,恩维尔·帕夏抵达莫斯科。他的官方身份是苏维埃的朋友和英国的敌人,但其真正意图是恢复帖木儿汗国,并把自己视为这一囊括中国新疆、俄国突厥斯坦、哈萨克斯坦和阿富汗的汗国的统治者。恩维尔·帕夏认为,可以通过开伯尔山口进入印度从而对英帝国进行致命打击,而奥斯曼帝国能否成功取决于他能否领导土耳其并推翻凯末尔(Mustafa Kemal)政权。恩维尔·帕夏的支持者穿过奥斯曼国界到巴统与他见面,并在那里召开了一场会议,目标是组织政变推翻凯末尔政权。
1920年9月,恩维尔·帕夏参加了在巴库召开的"东方民族大会"。在会上,布尔什维克号召所有穆斯林和殖民地居民参加圣战,反对西方帝国主义者。布尔什维克认为,在这一问题上,可以利用恩维尔·帕夏和敌视英法的其他土耳其人。面对37个民族的1890多名代表,恩维尔·帕夏提出了一份备忘录,使共产党人完全相信他是支持反对西方帝国主义的。所以,1921年秋苏俄政府决定利用恩维尔·帕夏在突厥语穆斯林当中的知名度,把他派到中亚打击巴斯马奇。在苏俄政府看来,利用原奥斯曼帝国军官使当地居民对苏联政府产生好感应该能够取得最终胜利。但是,恩维尔·帕夏只是表面上保持与苏俄政府的友好关系,他在布哈拉正式会见苏俄代表后,便消失得无影无踪。恩维尔在布哈拉宣称自己的目标是与布尔什维克人联合争取伊斯兰世界来反对帝国主义,但其真正目的则是帮助布哈拉埃米尔摆脱俄罗斯人的统治。
自此,恩维尔·帕夏实践泛突厥主义的试验场从高加索转移到中亚,他打算动员新疆特别是巴斯马奇抵抗苏俄并在中亚建立一个独立的国家。1922年5月19日,恩维尔·帕夏以自诩的"布哈拉、希瓦和突厥斯坦最高统帅"为名,向莫斯科政府发了一份最后通牒,表明了上述立场。是年8月8日,恩维尔·帕夏在塔吉克斯坦拉尔吉万的一次反苏维埃行动中被打死。但是,泛突厥主义的军事进攻性并未因此画上句号,在第二次世界大战期间,恩维尔·帕夏的主张和活动仍受到泛突厥主义分子的追捧和效仿。在此,可以看到,苏俄在防范泛突厥主义的同时,也曾想利用泛突厥主义来打击境内的敌对势力,但恩维尔·帕夏的假面孔使这种"以夷治夷"的策略彻底失败了。
▍土耳其内外政策中的泛突厥主义:从意识形态工具向文化领域回归
第一次世界大战后,泛突厥主义在世界范围内受到遏制。战后的德国已不可能继续提供支持,奥斯曼帝国不复存在,英、法、美等国对这一政治构想持消极、反对态度,因为泛突厥主义曾是被它们打败的奥斯曼帝国和德国的进攻武器。此外,泛突厥主义还因亚美尼亚人的种族灭绝而受到指责。因此,苏俄的突厥语民族领袖及其伊斯坦布尔和安卡拉的盟友便不能公开表达自己的政治野心,于是,他们改变策略,转而利用更能适应变化后的条件,以更灵活、更巧妙的方式表达突厥统一的思想。泛突厥主义的这些变化在凯末尔执政期间表现明显,并客观上促进了它在第二次世界大战期间的泛滥。
(一)第二次世界大战期间泛突厥主义在土耳其的泛滥
穆斯塔法·凯末尔是现代土耳其的奠基者。他目睹了奥斯曼帝国在希腊人、阿拉伯人、库尔德人等的民族主义攻击下瓦解的过程。他认为,对土耳其而言,任何形式的民族分裂主义都是最危险的。他借鉴欧洲资产阶级的思想,在世俗主义和民族主义的基础上形成了对土耳其内外政策的认识,并在自己领导的民族解放斗争及后来的执政生涯中践行和完善着自己的治国方略即凯末尔主义。在对内政策上,他确立了土耳其世俗国家的性质,将其从一个多民族国家变为土耳其族同质性更高的国家,使国家的主导思想从泛突厥主义缩小为土耳其主义,并镇压库尔德人运动,实施严厉的宗教政策;在对外政策上,把土耳其的民族感限定在本国领土范围内,为避免与苏联发生冲突,对泛突厥主义思想的拥护者进行限制、审查。
虽然凯末尔主义把土耳其的民族认同和政治认同严格限定在共和国现有疆界之内,否认泛突厥主义的民族观和国家观,但它对泛突厥主义的打击并不彻底,甚至在某些方面还为其苟延残喘提供了方便。例如,著名的泛突厥主义人物阿赫梅 德·阿加耶夫、玉素甫·阿克楚拉等人被吸收进凯末尔政府,成为大国民议会成员,而且后者建立的泛突厥主义组织"土耳其人之家"获得了凯末尔政府的支持,改组后在为新政权及其改革服务为掩护下,继续宣扬泛突厥主义思想,且在公众层面影响巨大。当时,兹亚·乔加勒普也成为新政权的主要理论家之一,并在1923年达到了创作顶峰,他发表了《金光》《正确的道路》《突厥主义原理》等作品。在前两部作品里,乔加勒普进一步发展了关于突厥语民族文化和历史统一的思想。在《突厥主义原理》一书里,他提出了"三步走实现突厥语民族政治联合"的主张:第一步是突厥主义(土耳其主义),应形成多民族的土耳其国家,非突厥语民族应该自愿或被强制同化,允许对反对同化的民族实施种族灭绝;第二步是泛突厥主义,土耳其应该与南北阿塞拜疆以及所有奥古兹突厥人居住的国家实现联合;第三步是大图兰主义,所有的突厥语民族连合成一个由土耳其领导的"大图兰"联邦。在他看来,当时突厥世界的首要任务是构建共同的突厥语言和突厥文化。乔加勒普的上述作品和观点对土耳其政府后来开展的语言净化即清除土耳其语中的某些外来词汇、教育改革等活动有一定影响。
凯末尔政府对泛突厥主义人物、思想和组织的某些保留、利用的措施,使泛突厥主义继续存在于土耳其社会中,客观上促进泛突厥主义在第二次世界大战中的进一步发展。
第二次世界大战爆发后,土耳其政府密切关注战局的发展,经常听取纳粹德国的思想家和外交家们关于苏联即将崩溃、法西斯准备好与土耳其"分享"苏联在高加索、克里米亚、中亚这些突厥语民族居住的领土的言论。1941年6月,《土德友好与互不侵犯条约》签订后,一批泛突厥主义分子便秘密到柏林与希特勒、弗朗茨·冯·帕彭(Franz von Papen)、努里·帕夏等人会面,结果成立了一个以土耳其国会议员为首的、充满泛突厥主义色彩的专家委员会。该委员会主要负责搜集信息,招募外来移民,特别是伊朗阿塞拜疆人参加土耳其部队,支持土耳其与东至里海地区的突厥语居民居住地区实现新的统一。正是看到泛突厥主义有利于德国向东进攻这一点,为了使土耳其与德国关系更密切,1941—1942年,冯·帕彭给土耳其施加压力,使土耳其恢复泛突厥主义也进入了他的计划。随着德国军队向俄罗斯穆斯林地区挺进,为加强与土耳其的合作,冯·帕彭承诺把独立后的突厥鞑靼地区建成一个联邦国家的权利让给土耳其。在土耳其,这种可能性吸引了一大批泛突厥主义分子和军事将领,其中,有费夫齐·恰克马克(Fevzi Cakmak)元帅、胡赛因·耶尔吉列特(Huseyin Erkilet)将军等。正是在这些内外因素的影响下,土耳其政府为东方突厥人的未来命运制定的方案是,将所有这些突厥人联合成一个主权独立的东土耳其国,同时,西突厥人应该在政治和文化上发挥主导作用,并充当顾问。也就是说,建立一个土耳其领导下的苏联和中国新疆的所有突厥语民族的联邦,这与在第一次世界大战时期泛突厥主义分子们提出的目标一脉相承。由于当时德国在对苏作战中处于优势,泛突厥主义分子们看到了实现上述目标的现实条件,所以,他们要求土耳其加入德国阵营的呼声日益高涨。事实上,土耳其政府也有参加对苏作战的打算。例如,1942年秋,当土耳其媒体上的反苏运动达到顶峰时,土政府把军队调至高加索边界,准备进攻斯大林格勒(今俄罗斯伏尔加格勒)。但是,随后德苏战局迅速朝着有利于苏联的方向发展,这使土政府取消了原来的计划。
在第二次大战时期,土耳其境内的出版物上充斥着大量含有泛突厥主义内容,恩维尔·帕夏在突厥斯坦的活动受到吹捧,各种团体或公开或秘密地利用种族主义、法西斯主义、民族主义、夸大狂等各种狂热思想向青年人灌输泛突厥主义。土耳其政府在很大程度上默许了这些宣传,认为它们是在与苏联发生战争或者动员土耳其军队执行在东方突厥世界的军事或政治任务的情况下,为土耳其青年人做好思想准备。维利迪·托甘(Velidi Togan)组织的秘密团体就是德苏战争爆发后出现的第一批泛突厥主义性质组织之一。该团体的目标是土耳其与亚洲其他部分的突厥人联合成为一个统一的突厥国家。托甘坚信,德国必将胜利,认为可以通过快速的不流血的国家谈判推翻土耳其政府,并用推行种族主义和大图兰主义(泛突厥主义)的民族主义政府取而代之。为此,该秘密团体帮助德国政府收编被俘的苏联突厥人并在土耳其进行宣传。利扎·努尔(Rza Nur)及其后继者尼哈尔·阿特西兹(Nihal Atsiz)为首的团体出版了《圣山》《鄂尔浑》等刊物,宣扬"一种带有法西斯主义倾向的种族主义、大图兰主义、反共产主义、反凯末尔主义"的政治哲学。此外,热哈 ·奥古兹·特尔坎(Reha Oguz Turkkan)创办的《灰狼》杂志、"读书爱好者协会"等组织、奥尔罕·萨飞(Orhan Seyfi)和玉素甫·兹亚(YusufZiya)主编的刊物《槭树之下》、费利德·坎瑟威尔(H.Ferid Cansever)主编的刊物《突厥人的家园》等在当时都是土耳其境内有影响力的出版物。但是,这些团体和组织之间具有很强的独立性,它们实施的路线和政策并不稳定坚定,其成员变更比较随意,通常不需做任何声明。
(二)冷战时期作为意识形态工具的泛突厥主义
德国战败是泛突厥主义情绪在土耳其无限扩张、并出现极端化的转折点。
德国战败后,土耳其政府为博得莫斯科的好感,开始打击泛突厥主义,逮捕并审判了一些泛突厥主义领导人物。但是,这一趋势并未持续很久,随着战争的结束、苏美冷战的开始及土耳其民主化的推进,泛突厥主义在土耳其又蜕变成反苏反共的意识形态工具。
1946年8月19日,美国政府照会莫斯科,声称反对苏联在战略水道上任何事实上的垄断权,这一主张有利于土耳其加强对土耳其海峡的控制。后来,美国政府又宣称维持土耳其的独立对美国的安全至关重要。1947年5月中旬,美国国会通过了向土耳其提供一亿美元的经济和军事援助的决定。这说明美国开始加强对土耳其的稳定和安全状况的关注。在得到美国的安抚后,土耳其放缓了制裁泛突厥主义者的司法诉讼。1944年,一审判决时被指控为泛突厥主义者的被告人均被判处多年监禁,而1947年二审判决的结果是所有被告人都被宣布无罪释放。《塔斯维尔报》当时是这样转载法院的二审判决书的:“……维利迪·托甘教授、东突厥斯坦的阿赫梅特·卡拉达格里教授及其妻子努露伊曼·卡拉达格里于1941年建立的渎神派曾被指称旨在推翻政府。然而,明显的是‘……他们活动的主要目标是组织援助德国战俘中的突厥斯坦人。而且,打算在俄罗斯战败的情况下为希望获得独立的突厥人建立类似于哈塔伊国的实体。他们努力在那些能找到理解的地方工作,在他们的志同道合者中没有任何反对意见。因此,恰好相反,他们的活动中找不到任何推翻政府的内容。所以,在这一指控上,维利迪·托甘教授、努露伊曼·卡拉达格里、阿赫梅特·卡拉达格里和热哈·奥古兹·特尔坎是无辜的,因为他们能证明,他们的斗争,刚好相反,是遵照国家利益所为’"。显然,士耳其政府对泛突厥主义的态度从严厉制裁变为温和宽容,土政府不再担心苏联对其行为可能进行的批评。
更为重要的是,战后土耳其进行的政治生活民主化和加入北约为泛突厥主义进入国家政治体系创造了条件。当时,泛突厥主义进入了一系列政党的言论中,其中,1948 年由恰克马克元帅和奥斯曼·别留科巴什(Osman Bolikbas)组建的"共和国农民民族主义党"(Cumhuriyetci Koylu Milet Partisi)最出名。在1950年议会选举中,该党获得3.1%的选票。自1965年起,该党由阿尔普阿尔斯兰·图尔克斯(Alparslan Türkes)领导,后于 1969年改称"民族主义行动党",成为第一个在政治纲领中公开使用"泛突厥主义"的政党,并获得了极端民族主义组织"土耳其民族主义者联盟""知识分子俱乐部""土耳其爱国者组织""反共产主义协会"的支持。此外,图尔克斯还组织了多个民族主义组织,以建立大图兰突厥帝国为目标的"灰狼"组织便是最为重要的一个,该组织的特点是军事化管理并力图借助武力(恐怖袭击、颠覆破坏、迫害屠杀)实现泛突厥主义思想。这一时期,尼哈尔·阿特西兹于1955年发表的《突厥人的图兰理想》起到很大的激励作用。
20世纪50、60年代,泛突厥主义在土耳其发展的另一个显著特点是,它不仅使土耳其对外政策目标合法化,而且还具有了抵抗土耳其认同面临的现实或臆想的外部威胁的作用,发挥了保卫民族文化边界并在其框架内形成新的政治社会的自卫功能。与第二次世界大战时期泛突厥主义组织相互之间较为独立不同,50年代土耳其的泛突厥主义组织更多地团结到反苏反共的旗帜下,这与当时土耳其政府开始在对外政策上疏远、对抗苏联相呼应。苏联和共产主义被想象成土耳其国家和人民的最大敌人,与此同时,土耳其国内库尔德人问题、阿拉维派问题也不断冲击着国家认同。面对这些内外威胁,泛突厥主义者认为泛突厥主义能够发挥"民族的精神食粮"的作用,对内实施土耳其化,提高社会的同质性,对外联合突厥语民族,反抗以苏联为首的共产主义意识形态。
在泛突厥主义的推动下,到20世纪70年代,土耳其境内兴起"突厥-伊斯兰统一的学说",到20世纪80年代泛突厥主义开始渗透到学术界,标志是亚兹干于1980年7月创办了“突厥世界研究基金”。该基金引用加斯普林斯基的观点,把首要目标定为实现突厥世界的文化统一,主要活动包括在突厥地区为统一的、相互理解的土耳其语的传播创造条件,在突厥语民族的教育领域内创建经验交流和互助组织,筹备并举办国际会议、论坛等,出版学术刊物《突厥世界历史杂志《突厥世界研究》等。如上表所示,亚兹干还从国际公约和"人"的角度来寻找理论依据,以期使他的主张更有说服力和合理性,但其泛突厥主义的本质是不容置疑的。
在加入西方反苏阵营后,土耳其在用泛突厥主义开展针对苏联的意识形态斗争、镇压政治伊斯兰发展的同时,按照西方意愿与以色列建立起亲密的伙伴关系,这些做法进一步拉开了土耳其与周边国家的距离,使其国内建设陷入困境。面对这种局势,厄扎尔(Turgut Ozal)出任总理后便着手调整对外政策,进行经济改革。他在加强安纳托利亚的穆斯林企业主的经济地位的基础上,努力促建黑海经济合作组织,开始实施一种被西方称之为"新奥斯曼主义"的外交哲学。但由于苏联解体和一系列新独立国家的出现,泛突厥主义在土耳其境内外获得了更多支持,其发展势头一时间盖过了尚未完全成熟的"新奥斯曼主义"。
值得注意的是,土耳其在20世纪屡经各种形式的政权变更,这一现实局势为泛突厥主义在土耳其的发展提供着客观条件。土耳其的现代化始于军事技术的现代化,20 世纪初泛突厥主义在土耳其曾时常充当着摆脱宗教束缚、构建现代民族国家的思想武器,同时,它也为土耳其进行军事扩张提供着目标和方向,从而造成了第一次世界大战和第二次世界大战时泛突厥主义在土耳其军队内部的泛滥。直到现在,泛突厥主义仍在主导土耳其军方的意识形态。这种传统不仅在冷战期间有利于泛突厥主义扩大活动领域,特别是在1960年、1971年和1980 年三次军人干政期间,而且使现今土耳其的政治斗争越来越呈现出以泛突厥主义为代表的民族主义与政治伊斯兰主义之间的较量。
(三)泛突厥主义向文化领域的回归
苏联解体后,泛突厥主义给了土耳其政府进行地缘政治想象的空间和实践的便利。正是在20世纪90年代初期,泛突厥主义从部分土耳其精英的思想构想,转变为一种追求在中亚地区的地缘政治和经济目标的学说,从而使土耳其获得了与欧亚地缘政治版图上的其他博弈者均等地进入中亚的机会。也就是说,泛突厥主义从一种理想的、乌托邦式的思想转型为一种逻辑合理的学说和为土耳其的地缘政治利益服务的对外政策工具。当时,土耳其的大部分政治活动家和政府官员坚信"21世纪是突厥人的世纪",信息领域内有大量宣传泛突厥主义的作品,突厥语国家经济一体化被提上日程,居伦运动通过结合泛突厥主义思想,迅速抢占突厥语国家和地区的教育市场。泛突厥主义在土耳其的升温,直接影响到后苏联地区突厥语民族的行为,最明显的例子是1990—1993年三届突厥语民族代表大会的召开。从突厥语民族代表大会的纲领性文件来看,首先,大会活动中明显表现出民族主义倾向,有时候还具有分裂主义的色彩;其次,在突厥语民族的团结过程中伊斯兰教虽被赋予重要意义,但远不是最重要的;最后,突厥语民族代表大会的活跃与土耳其密切相关,是俄罗斯和独联体国家部分突厥语居民泛突厥主义情绪的表现。
强调与突厥语国家在文化语言上的亲缘性和地理上的邻近性,也是土耳其打开与中亚国家关系的重要"敲门砖",但其中不乏泛突厥主义的内容。20世纪90年代初,土耳其提出了创建一个由突厥语民族组成的环俄罗斯防御走廊的构想,建立包括所有突厥语国家居民的"大图兰"国家的方案也再次受到重视,包括中亚国家领导人在内的许多突厥语民族精英都对这一方案表现出兴趣,但这种兴趣到90年代中后期便开始降低了。例如,在1995年比什凯克举办“吉尔吉斯史诗‘玛纳斯’一千年庆祝活动”中,“大图兰”国家方案被提上日程,讨论结果却没有得到土耳其预想中的支持和理解。
中亚国家态度的变化既与土耳其的内外局势有关,也与它们对独立主权的认识密不可分。第一,1995年伊斯兰繁荣党上台执政后,土耳其在对外政策上越来越倚重伊斯兰教,并于1997年促成“穆斯林抉择G-8”组织的建立。这些做法遭到世俗力量和军方的反对、批判和制裁,1998年伊斯兰繁荣党被禁止活动,土耳其的国内政策仍处于不稳定中;第二,由于各种原因,土耳其并不被认为是真正的欧洲成员,无法向新独立国家提供更多世俗化、民主化、西方化的经验;第三,由于塞浦路斯问题,土耳其与希腊的关系一直很紧张,20世纪90年代中期,在俄罗斯把一批最新的拦截导弹出售给尼科西亚后,它们之间的关系更加紧张;第四,作为北约成员国,土耳其积极参加准备打击伊朗和伊拉克,支持北约东扩,与此同时,还不断干预阿塞拜疆、亚美尼亚、北高加索的内部事务,特别是由于土耳其暗地里支持车臣分裂分子,安卡拉与莫斯科的关系恶化;第五,除文化和外交手段外,土耳其并没有足够强大的经济、金融、技术和其他资源,难以有效地联合突厥语民族实现统一;第六,中亚新独立国家的突厥语精英代表得到了从"北方老大哥"手里争取来的权力的好处,不愿转而受制于土耳其;最后,20世纪90年代,中亚和北高加索的社会经济状况普逼比较糟糕,这也阻碍了泛突厥主义在这些地区的广泛传播,而且中亚国家出现的民族分裂主义既不属于泛突厥主义,也不属于泛伊斯兰主义,而是更多地属于苏联遗留问题。20 世纪90年代中期以来,土政府便开始在官方层面上否定把泛突厥主义作为一种政治学说,宣称它只是一种历史现象,并把自己与这些新独立国家的关系完全解释为文化或经济联系。
21世纪以来,包括上述战略调整在内,土耳其的一系列内外政策被冠之以诸如“欧亚主义”“新奥斯曼主义”等各种名称,泛突厥主义似乎退出了土耳其官方的视野,但事实并非如此,当前泛突厥主义在土耳其的发展特点就可以说明这一点。
首先,泛突厥主义有了更加合法、有力的政治和机制依靠和支持。由于土耳其外交部突厥合作与发展办事处的建立,泛突厥主义思想在制度和法律上得到加强。虽然,土耳其政府总是否定其外交政策中含有实施任何泛突厥主义计划的倾向,但是,前文提到的公开宣扬泛突厥主义思想的政治组织"民族主义行动党"仍有很多支持者。在2018年议会选举中,"民族主义行动党"得票率为11.2%,并与埃尔多安领导的"正义与发展党"(得票率为42.4%)组成了"人民联盟",成为议会最大集团。
其次,学术研究上的泛突厥主义情绪膨胀,土耳其境内外的泛突厥主义分子在民族主义上达成共识,积极在土耳其境外建立亲土院外活动机关,支持各种用泛突厥主义精神书写世界史和俄罗斯史的学术著作和刊物。正统的语言学和民族学研究认为,塔吉克语属于伊朗一波斯语族,塔吉克人属于印欧种族,但是,由于地理位置,塔吉克斯坦在文化和宗教上与突厥语国家和地区特别是与中亚邻国有很多共同点。然而,一些泛突厥主义人士根据这种历史条件,得出塔吉克人也属于突厥语民族的结论。
再次,在传播方式上,军事进攻、武装斗争的色彩已经淡去,越来越借助于和平的经济和文化扩张手段,而且政治目的也经常被隐藏起来。20世纪泛突厥主义管与"圣战"、法西斯主义等思想结合,这有损于泛突厥主义在世界舞台上的形象。实践证明,苏联解体后,新出现的突厥语国家既不可能在国家利益上实现融合,也不可能在对外关系上形成对土耳其和俄罗斯的统一立场。在这些情况下,泛突厥主义分子更愿意采用和平方式,通过经济来往、媒体宣传、教育合作、文化交流等手段,潜移默化地宣传自己的思想。他们把自己的真正目标隐藏起来,因为这样既不用害怕造成实质性的损失,也不用担心在失败的情况下承担责任。这样一来,泛突厥主义成为极端民族主义的一种具有吸引力的替代品,而土耳其也时常被宣传为突厥语国家和地区追求世俗的西方化的榜样。显然,为实现突厥语民族之间更大程度的一体化,泛突厥主义必须克服曾经的负面形象,避免世人视泛突厥主义为安卡拉实现政治野心的工具。所以,至少在短期内,泛突厥主义会把注意力集中在语言、文化和人权问题上。
最后,泛突厥主义在土耳其对外政策中的影响力得到巩固,土政府试图在泛突厥主义的基础上加强突厥语国家间的相互联系和协作,并向未建立自己国家的突厥语民族提供庇护。作为现今最强大的突厥语国家,土耳其把突厥语民族的团结视为己任。独联体成立后,土耳其前总理厄扎尔立即提出"从地中海到中国长城的大土耳其斯坦"的口号,这实质上是倡导土耳其领导下的突厥语民族的地缘政治联盟。正是在这种对外政策设想下,土耳其开始从政治、意识形态和经济领域向欧洲、中亚和高加索进行渗透。在这一过程中,土政府利用各种国家机关、情报机关、私营经济组织及各种社会、宗教和政治组织。
▍结语
泛突厥主义思想虽产生于俄国,但在传入奥斯曼帝国后便成了青年土耳其党人执政的国家意识形态,成为一种旨在实现欧亚大陆突厥语民族全面一体化并建立统一的突厥国家——大图兰——的政治思想。在经历了政治化、本土化、军事化、极端化等一系列过程后,泛突厥主义已经与其产生于俄国时期的最初含义有很大不同。泛突厥主义在从俄国传入奥斯曼帝国后,发生了关键性的变化,不仅实现了政治领导力量和地域中心的转移,即从鞑靼人为主的俄国境内的突厥语民族转变为以奥斯曼土耳其人为中心的突厥语世界,而且还实现了目标的政治化。在20世纪相当长的一段历史时期里,泛突厥主义在土耳其的活动一直集中在政治领域,而且一直发挥着反俄/反苏的意识形态工具作用,这与它在俄国的情况已经完全不同了。这种变化对泛突厥主义在后来乃至当代的发展仍具有重要意义。
整体而言,泛突厥主义在土耳其的发展大体经历了从"文化泛突厥主义"到"政治泛突厥主义",再到一种新的"文化泛突厥主义"的发展历程。其中,"政治泛突厥主义"有两个明显的发展阶段,分别是20世纪初和20世纪中后期。19世纪末,在俄国突厥语穆斯林运动中,伊斯梅尔·加斯普林斯基提出了泛突厥主义的思想,其本质是一种俄国境内操突厥语民族的文化生存、文化发展设想,可称之为"文化泛突厥主义"。俄国第一次资产阶级革命结束后,泛突厥主义进入低潮;之后,以玉素甫·阿克楚拉为代表的一批俄国突厥语穆斯林政治精英移居奥斯曼帝国,并与青年土耳其党人一起推动了泛突厥主义的政治化。第一次世界大战期间,泛突厥主义又与泛伊斯兰主义结合,实现了斗争手段的军事化和极端化,并具有了反俄的意识形态内容;在第二次世界大战和冷战时期,土耳其的泛突厥主义势力根据国际局势的变化和自身利益的需要,把泛突厥主义打造成了反苏反共的意识形态工具。如维利迪·托甘在第二次世界大战期间组织了一个秘密团体,宣传亚洲剩余部分的所有突厥人与土耳其联合成为一个统一的国家,为此,该团体帮助纳粹德国收编被俘的苏联突厥人;冷战结束后,中亚新独立国家对土耳其宣传的"大图兰"国家构想有过短暂的好感,但很快就开始排斥这种政治主张。国际环境使土耳其的泛突厥主义势力退而求其次,转而追求文化影响力,向"文化泛突厥主义"回归,但这种"回归"在很大程度上是指其活动范围,而不是宣传内容的简单重复。
在泛突厥主义的核心要素和最终目标上,当代泛突厥主义精英对"突厥统一"的历史追溯得更加久远,过程研究得更加详细,结果论证得更加深人,使泛突厥主义这种"超民族""大民族"的唯心主义观点更具迷惑性。与此同时,进行的另一个过程是,在土耳其知识分子的不懈努力下,泛突厥主义到20世纪末变成了一种务实性的学说,成为土耳其内外政策和经济进程中的合法成分,成为实现泛突厥主义的目标而把土耳其内外的各种社会因素整合起来的平台。所以,不管是"欧亚主义"还是"新奥斯曼主义",它们在阐述土耳其与中亚、高加索等地的突厥语国家和地区的关系时,都强调其共同的突厥语言和文化。
泛突厥主义在土耳其的发展表现出几个明显的特点:(1)它在青年人当中的普及程度很高,特别是通过教育教学活动吸引青年人,如玉素甫·阿克楚拉、阿里·胡赛因扎德、阿合买提·维利迪·托甘、土尔汉·亚兹干等人都曾在土耳其高等教育机构任教,并向学生宣传泛突厥主义思想,而且类似现象至今仍然存在;(2)泛突厥主义者重视舆论宣传工作,不仅发表文章、专著宣传泛突厥主义思想,而且还成立专门的出版机构和报纸杂志;(3)组建了包括政党在内的各种组织。除前文提到的组织外,比较出名的还有1962年成立的泛突厥主义者联合会,其目标是加强土耳其人的泛突厥主义情结,培养泛突厥主义模范人士,在土耳其人当中维护公正、道义、知识、自由和戒律,抵制有损土耳其人统一及其道德和民族传统的思想,支持国内的民族主义运动;(4)在土耳其境外积极地宣传泛突厥主义。十月革命后,他们就进入中亚,企图在那里建立奥斯曼帝国领导下的泛突厥主义联盟,之后又在苏联的突厥语民族和地区长期进行宣传活动,也时常到欧洲国家特别是德国进行活动;(5)为实现泛突厥主义的目标,他们在很长一段时间里热衷于使用暴力手段,致使泛突厥主义与土耳其军方关系密切。除第一次世界大战、第二次世界大战外,20世纪60—70年代,泛突厥主义组织的军事进攻性也非常明显,如20世纪70年代末,土耳其境内的“灰狼”组织约有8000人,他们具有强烈的民族沙文主义和反共产主义情绪,并准备对左派人士,主要是高校师生进行肉体消灭;(6)泛突厥主义在奥斯曼帝国和土耳其从来就不是一种"纯粹独立"的思想和主张,而总是与其他思想并存发展,通过借助、融合或抨击这些思想来寻找生存空间,从而在一个多世纪中不但衰而未亡,而且还在多个重大历史时期一次次地走向高潮,但却被各种力量视为一种工具而非思想,也就是说,泛突厥主义的工具价值远远高于其思想价值;(7)泛突厥主义在土耳其的发展轨迹总是与欧亚大陆结合部及其周边地区的局势变化呈现出明显的相关性。
总之,多年来,泛突厥主义的内涵、外延已经发生了很大改变,土耳其是它实行本土化和国际化发展的主要阵地。泛突厥主义之所以能在土耳其发展,并不是由于其内涵具有新颖性、思辨性、普世性,而是由于在一些重要历史时期,它为某些特殊群体实践扩张野心提供了理论支撑。泛突厥主义的这种生存方式根本不是真正的思想、理论或理想的生存方式。可以预测的是,泛突厥主义有可能会继续随着世界和地区局势的变化而长期蛰伏或泛起,但它不可能达到其预想目标。
声明:该文观点仅代表作者本人,城市号系信息发布平台,城市网仅提供信息存储空间服务。

发表评论 取消回复